压电喷墨打印3D肺泡屏障模型与生理相关微结构-技术前沿-资讯-生物在线

压电喷墨打印3D肺泡屏障模型与生理相关微结构

作者:上海睿度光电科技有限公司 2021-08-04T00:00 (访问量:25762)

 

在生物打印技术中,压电喷墨(Inkjet)生物打印最适合重建薄而复杂的软组织特征。因为其按需打印方法具有分辨率高、印刷速度快、高细胞活性、材料浪费低等优势。基于喷墨的生物打印机可喷射典型体积为1~100pL的微液滴(MicroFab的Inkjet喷墨技术可实现≥0.1pL的微液滴),可对活的哺乳动物细胞进行微图案化。

 

随着新呼吸道病毒的爆发和肺部疾病的高死亡率,迫切需要人类呼吸系统的生理相关模型来研究疾病发病机制、药物疗效和药理学。生物打印技术是可用于制造复杂结构的3D组织模型的新兴技术之一。生物打印可以3D方式自动沉积细胞和生物材料,实现组织模型的高度控制和定制生产。生物打印组织工程可以为体外药物筛选和毒性研究提供更精确的模型。在生物打印技术中,压电喷墨生物打印最适合重建薄而复杂的软组织特征。这是因为按需打印方法具有分辨率高、打印速度快、高细胞活性、材料浪费低等生物打印技术的优势。基于喷墨的生物打印机在其喷头中包括一个压电制动器,在电脉冲下在墨水腔内产生声波,以喷射典型体积为 1~100 pL(10-12L)的非常小的液滴(MicroFab喷墨技术可实现≥0.1pL的微液滴),喷墨打印的这种能力已被证明能够在2D和3D环境中以高精度和速度对活的哺乳动物细胞进行微图案化。
 
浦项科技大学相关研发团队在“All-Inkjet-Printed 3D Alveolar Barrier Model with Physiologically Relevant Microarchitecture(发表于《Advanced Science)报告了一个全喷墨打印的肺泡屏障模型,其具有上皮和内皮的功能层,中间有胶原基底膜。四种类型的人类肺泡细胞的高分辨率图案,即NCI-H1703(肺上皮I型细胞)、NCI-H441(肺上皮II型细胞)、HULEC-5a(肺微血管内皮细胞)和MRC5(肺成纤维细胞)以及I型胶原蛋白,通过按需喷墨打印自动高分辨率沉积肺泡细胞,能够制造出厚度达到前所未有的≈10μm的三层肺泡屏障模型。结果表明,与传统的2D细胞培养模型相比,3D结构模型更好地再现了肺组织的结构、形态和功能,而且与肺泡细胞和胶原蛋白均匀混合的3D非结构模型相比,3D结构模型更好地再现了肺组织的结构、形态和功能。按需应变喷墨打印技术是一种实现个性化、可扩展制造、尺寸和生长标准化的技术,相信这种3D肺泡屏障模型可以作为病理学和制药学应用中传统测试模型的替代方法。

肺泡屏障模型的喷墨生物打印

▲ 图1   肺泡屏障模型的制作。a)鬼笔环肽染色的人肺泡细胞系的共聚焦荧光显微镜图像。肌动蛋白呈红色,细胞核呈蓝色。比例尺:50µm。b)制作肺泡屏障模型的喷墨打印工艺示意图。所有细胞均采用喷墨打印,逐层打印。此图像是使用BioRender创建的。
图1显示了肺泡细胞系的类型和用于制造超薄三层肺泡屏障模型的喷墨打印工艺。以人肺细胞系NCI-H1703为扁平鳞状上皮AT I,NCI-H441为立方形AT II,内皮细胞 HULEC-5a和MRC5为成纤维细胞。图1a中的共聚焦荧光显微镜图像显示了每种细胞类型的形态。通过这些细胞和胶原蛋白的精确喷墨打印完成了薄的三层肺泡屏障模型的制作(图1b)。在transwel渗透性支持物中,内皮细胞墨水、胶原蛋白墨水和含有成纤维细胞的胶原蛋白墨水以逐层方式依次打印。内皮细胞墨水首先喷墨打印到transwel插入物的多孔膜上。孵育24小时后,将胶原蛋白和载有成纤维细胞的胶原蛋白墨水印在内皮层的顶部。在培养箱中将胶原蛋白完全交联24小时后,将数量为1:2的AT I和AT II上皮细胞均匀地沉积在下层。除胶原基油墨在4°c的温度下印刷以防止其在喷射过程中发生交联外,其余印刷过程均在室温下进行。采用全喷墨打印的肺泡模型,将肺泡上皮暴露于空气中培养14天,并对其结构和生理功能进行进一步评价和分析。
 

喷墨细胞打印工艺优化

首先,课题组为每种细胞类型开发了可靠的喷墨工艺。NCI-H1703、NCI-H441和HULEC-5a细胞的生物油墨水在细胞生长介质中制备,MRC5细胞被悬浮在稀释的胶原蛋白墨水中。图2a显示了生物墨水的单闪光喷射图像。所有的生物墨水都用80μm大小的压电喷嘴喷射出来,喷射速度为3ms-1。精确调整的双极演化波形和气动压力使细胞液滴具有高分辨率和稳定性的模式。在所有的实验中,其上升、下降和停留时间被设定在10μs左右,峰值驱动电压为±80V。

▲ 图2   优化喷墨生物打印参数。a)用直径为80μm的压电喷嘴对人体肺泡细胞进行喷墨打印的单闪光图像。比例尺:100μm。b)代表图像,8×8个细胞液滴阵列印在玻璃基板上,间距为500μm。小图:放大2×2阵列。c)32×32阵列中每个液滴的平均细胞数。

接下来,课题组检查了单个pL级液滴中的打印细胞数量,以控制沉积在每层肺泡组织上的细胞的准确数目。为此,研究人员在玻璃基板上打印了32×32液滴阵列,每种细胞类型的浓度为3×106和6×106细胞mL-1。图2b显示了具有代表性的8×8打印细胞图像。在图2c中,显示了每种细胞类型的用一滴弹出的平均细胞数 。在放大的2×2阵列图像中,细胞生长培养基墨滴中的细胞比胶原蛋白墨水少。在计算每个液滴上平均携带的细胞数量(图2c)时,课题组发现当细胞生长培养基墨水中的浓度为6×106细胞mL-1时,大约有一个细胞被打印在液滴中。对于稀释的胶原蛋白墨水,以3×106个细胞mL-1的浓度打印单个细胞。课题组根据这些条件确定了每种细胞墨水的浓度,以制造分辨率高、精度高的3D肺泡模型。
 

喷墨打印细胞的可行性评估

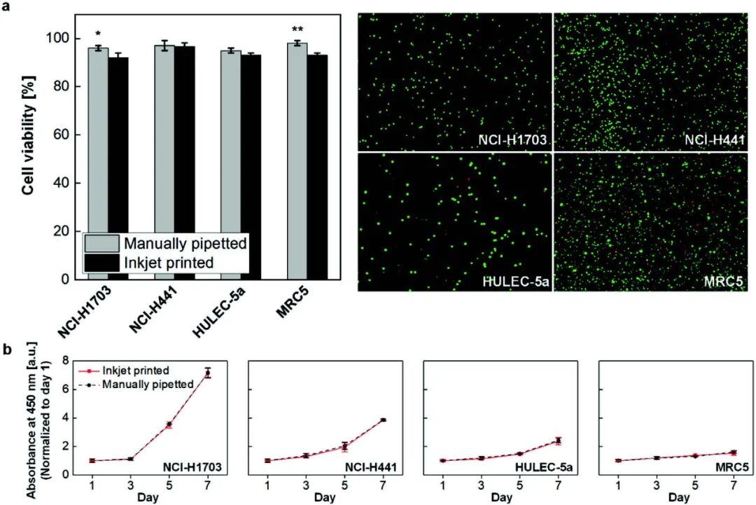
为了研究通过微米大小的喷头喷射对细胞活力和增殖的任何潜在影响,课题组在打印后立即进行了LIVE/DEAD检测和7天的CCK-8检测。图3a显示了通过分析染色钙黄绿素乙酰氧基甲酯(绿色、活细胞)和溴乙啡锭二聚体1(红色、死细胞)的细胞群而获得的细胞活力。结果表明,打印组的细胞存活率高达>90%,接近手动移液对照组的值。在这项研究中,所有人类细胞类型的存活率都很高。图3b显示了打印和对照组在一周内每个细胞系的增殖率。在实验中,打印细胞组跟随着移液器对照组的生长趋势,没有观察到任何明显的细胞死亡,表明喷墨生物打印对正在使用的肺泡细胞没有不利影响。
 
▲ 图3   打印后细胞生存能力测试。a)执行LIVE/DEAD检测,以确定打印后细胞的可行性(n=3)。b)执行CCK-8检测以评估打印后7天的细胞增殖(n=3)。
 

喷墨生物打印系统

使用基于压电打印方法的按需喷墨(DoD)喷墨生物打印系统(Jetlab Ⅱ; MicroFab, TX, USA)生物墨水以液滴形式喷射,包括x-y直线电机和一个±2μm高分辨率z轴(喷头沿z轴移动。采用80μm直径的喷墨打印喷头MJ-ATP-01-80; MicroFab。系统中的储墨器和喷嘴的温度由一个带有冷冻循环槽的集成冷却系统精心控制。与电压施加相关的参数被调整以控制液滴的大小和直线度。通过±80V的JetDrive™控制器MicroFab给压电元件施加双极性电压波形,其上升、停顿和下降时间分别为≈10μs。将液滴速度调整到3ms-1。x-y运动平台的速度和加速度分别为15mms-1和500mms-2。单元阵列和模式是从单色位图图像中打印出来的。通过控制打印液滴的数量、生物墨水的细胞浓度以及液滴之间的距离,可以调整要打印的细胞数量。为了防止细胞在打印过程中沉淀,每隔10分钟移液一次重新悬浮充满细胞的墨水。

参考文献:

[1] Kang D ,   Ju A P ,   Kim W , et al. All‐Inkjet‐Printed 3D Alveolar Barrier Model with Physiologically Relevant Microarchitecture[J]. Advanced Science, 2021.

上海睿度光电科技有限公司 商家主页

地 址: 上海市杨浦区翔殷路128号上海理工大学国家大学科技园1号楼B座327

联系人: 周一

电 话: 021-51816409

传 真:

Email:service@rd-mv.com

相关咨询
ADVERTISEMENT